关于我们
公司概况
企业文化
发展历程
主营业务
医药
日化
研发创新
研发理念
研发实力
研发管线
可持续发展
长期治理
绿色发展
质量为先
公益行动
ESG报告
投资者关系
公司治理
临时公告
定期公告
新闻中心
加入我们
人才发展
员工故事
招聘职位
联系我们
简
繁
菜单
搜索
关于我们
公司概况
企业文化
发展历程
主营业务
医药
日化
研发创新
研发理念
研发实力
研发管线
可持续发展
长期治理
绿色发展
质量为先
公益行动
ESG报告
投资者关系
公司治理
临时公告
定期公告
新闻中心
加入我们
人才发展
员工故事
招聘职位
联系我们
首页
招标信息
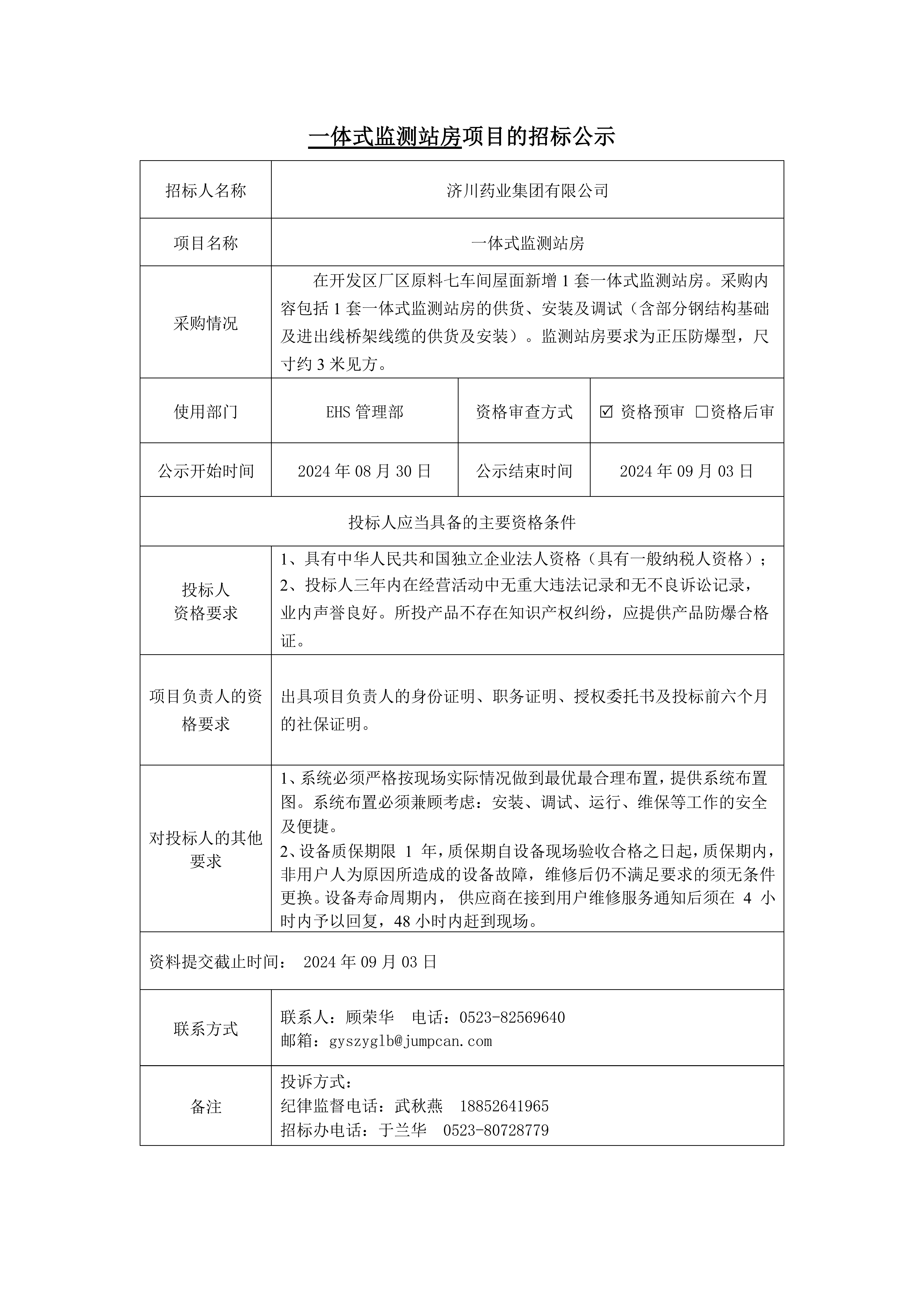
一体式监测站房项目-招标公示
2024.08.30
返回列表