首页新闻中心

济川药业子公司产品利多卡因凝胶贴膏获批上市

2025.09.18

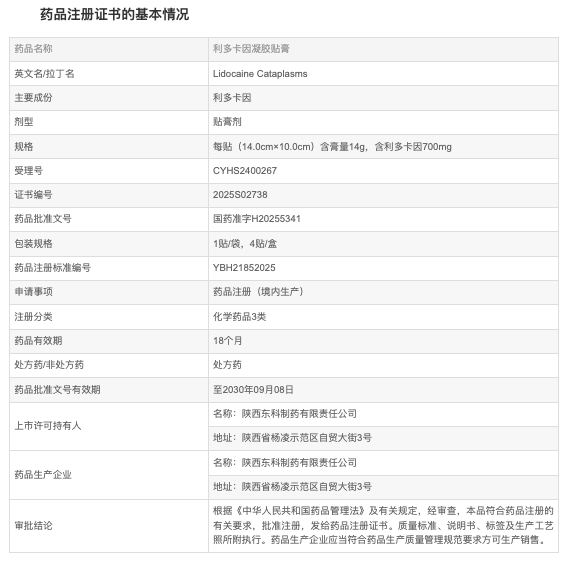
近日,济川药业全资子公司陕西东科制药有限责任公司(以下简称“陕西东科”)研发的利多卡因凝胶贴膏,正式获得国家药品监督管理局核准签发的《药品注册证书》。标志着这款剂型创新药物将为带状疱疹后神经痛患者提供新的治疗选择。

 

 

利多卡因是一种酰胺类局部麻醉剂,通过抑制神经冲动发生与传导所需的离子通道而起到稳定神经细胞膜作用。陕西东科的利多卡因凝胶贴膏注册分类为化学药品3类,按照与参比制剂质量和疗效一致的技术要求审评并获批,批准后视同通过仿制药质量和疗效一致性评价,用于缓解带状疱疹后神经痛,用于无破损皮肤。

 

一直以来,济川药业始终以患者为中心,紧跟医药市场变化和患者用药需求升级的步伐,聚焦中长期发展战略和市场需求,以商业拓展赋能外延式扩张,形成了自主创新和合作研发相结合的研发体系,致力于为患者提供多样化的创新治疗药物。今年以来,公司研发的罗沙司他胶囊、西他沙星颗粒、氯化钾颗粒、复方聚乙二醇(3350)电解质散获批上市,1.1 类中药创新药小儿便通颗粒上市申报获得受理;合作开发的1类流感创新药济可舒(玛硒洛沙韦片)获批上市,该药全疗程一次用药,为患者提供治疗更加便捷的创新成果。

 

​利多卡因凝胶贴膏的上市,是对济川药业产品线的进一步补充,为公司发展再增添新动能。未来,公司将坚持以“共创幸福精彩的生命体验”为愿景,秉承“引领前沿、创新精品”的研发理念,致力于推出更多创新治疗药物,为患者提供更优的治疗选择,为人类的健康事业贡献济川力量。